網站導覽
|
網站連結
|回首頁
關於協會
會員專區
教育訓練
技術輔導
承辦計畫
評鑑專區
諮詢服務
公布欄
網站連結
關於協會
協會簡介
重大事蹟
組織章程
組織簡則
區組織簡則
功能委員會組織簡則
聯誼會辦法
得獎人聯誼會辦法
區處聯誼會辦法
組織架構
組織圖
各區服務中心
各區聯誼會
功能委員會
理事長
理事長簡介
理事長的話
榮譽理事長
董晃銘
黃士禮
朱森裕
陳元科
葉佳聖
理監事團隊
現任理監事
歷屆理監事
食安金讚獎
食安金讚獎 辦法
歷屆得獎人
活動花絮
活動花絮
業務職掌
秘書長
單位成員
交通位置
會員專區
會員專區
教育訓練
教育訓練
技術輔導
企業診斷與輔導
輔導申請流程說明
驗證申請流程說明
輔導成果
活動花絮
申請輔導
專家學者
名單
承辦計畫
115年度
114年度
113年度
食藥署113年度「藥局及婦嬰用品店販售之嬰幼兒配方食品訪查」
計畫目的
食藥署113年提升食品業者標示知能及研析因應策略
計畫目的
113年新北市衛生局教育訓練案
計畫目的
113年度新北市餐飲業衛生輔導推廣委託專業服務
計畫目的
112年度
112年度「藥局及婦嬰用品店販售之嬰幼兒配方食品訪查」
計畫目的
食藥署散裝食品販售業者標示知能調查及因應策略研析
計畫目的
教育部110-111學年度大專校院餐飲衛生輔導計畫
計畫目的
112年新北市餐飲業衛生輔導推廣委託專業服務案
計畫目的
112年度食品業者安全衛生教育訓練委託案
計畫目的
112年度臺北市餐飲衛生管理分級計畫委託專業服務
計畫目的
111-112年桃園市未登記工廠食品製造業者輔導計畫勞務採購案
計畫目的
桃園市政府衛生局112年度食品安全衛生教育訓練勞務採購案
計畫目的
臺中市食品藥物安全處112年度產學聯盟計畫
計畫目的
高雄市政府衛生局112年度輸入業者輔導計畫
計畫目的
111年度
食藥署111年度「藥局及婦嬰用品店販售之嬰幼兒配方食品訪查」
計畫目的
111年新北市食品販售業及餐飲業食品標示輔導
計畫目的
111年度新北市餐飲業衛生輔導推廣委託專業服務
計畫目的
111年度公有市場GHP輔導(第一項)
計畫目的
111年臺北市公有環南市場食品衛生評比計畫
計畫目的
桃園市政府衛生局111年度食品安全衛生教育訓練勞務採購案
計畫目的
臺中市食品藥物安全處111年度產學聯盟計畫
計畫目的
臺中市食品藥物安全處111年新登記食品業者訪查輔導計畫
計畫目的
高雄市政府衛生局111年度輸入業者輔導計畫
計畫目的
專家學者
評鑑專區
病媒防治業符合性評鑑
評鑑要點
評鑑記事
申請辦法
評分表
通過廠商名單
活動剪影
友善連結
食品作業場所衛生評鑑
HACCP評鑑
評鑑要點
評鑑記事
申請辦法
評分表
通過廠商名單
活動剪影
友善連結
GHP評鑑
評鑑要點
評鑑記事
申請辦法
評分表
通過廠商名單
活動剪影
友善連結
專家學者
專家學者名單
諮詢服務
FAQ
產業教育認證
衛生法規
公布欄
最新消息
活動行事曆
友會訊息
文章分享
人才招募
焦點訊息
政府公告
協會公告
廠商專區
協會出版叢書
網站連結
網站連結
最新消息
活動行事曆
友會訊息
文章分享
人才招募
焦點訊息
政府公告
協會公告
廠商專區
協會出版叢書
首頁
>
公布欄
>
焦點訊息
>
政府公告
友善列印
社群分享
政府公告
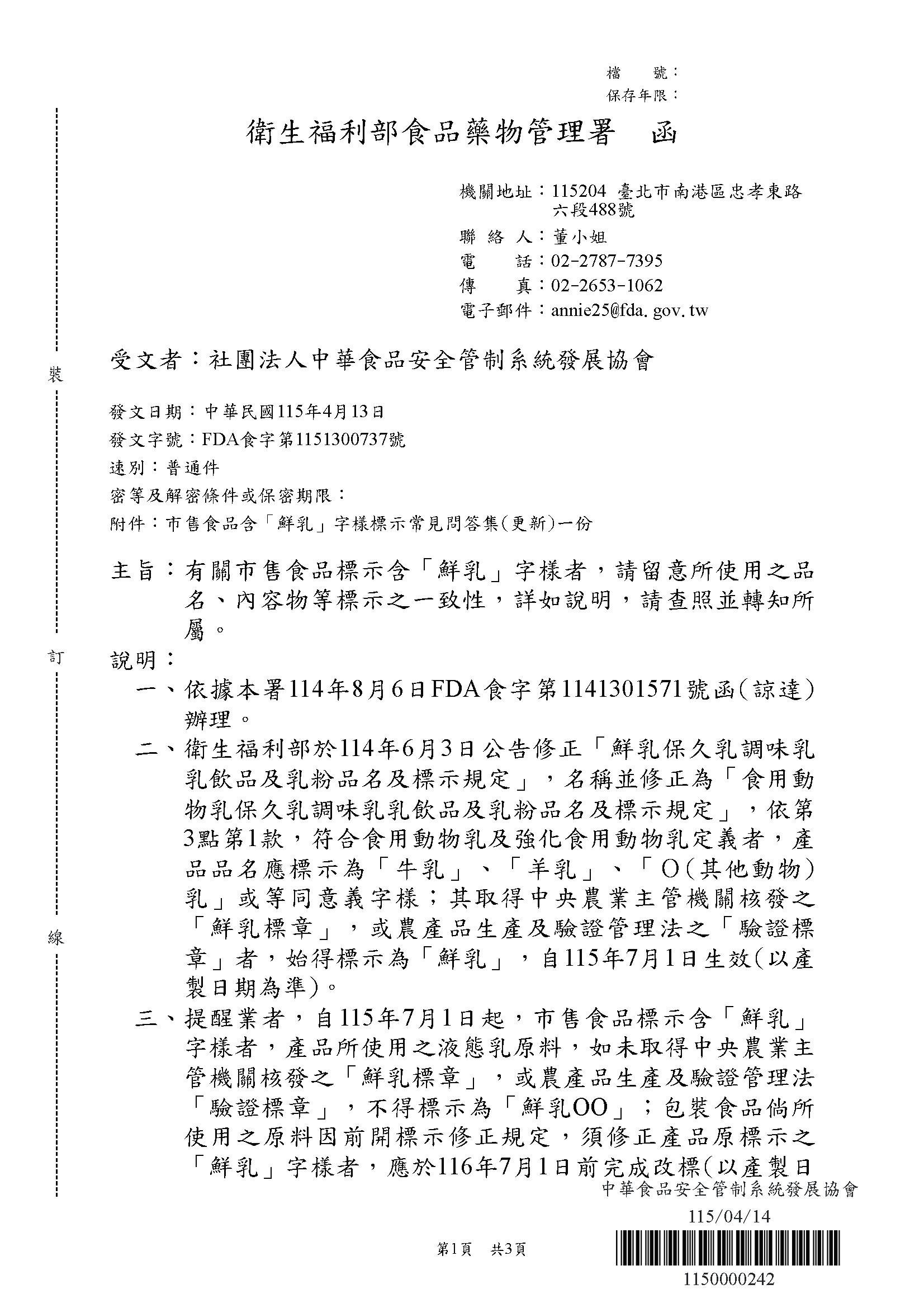
有關市售食品標示含「鮮乳」字樣者,請留意所使用之品名、內容物等標示之一致性,詳如說明,請查照並轉知所屬。
日期:2026-04-14
您的瀏覽器,不支援script語法,若您的瀏覽器無法支援,請按鍵盤上的alt鍵+左鍵 回上一頁